News:

Sign up to join the discussion

Main Menu

Follow us

@wtobf@mastodon.social
wtobf.bsky.social

Recent posts

#11
Scenarios / Neoliberal Myth Implications
Last post by BruceM - Aug 23, 2025, 02:58 AM
The story:
The year is 2070. Elara, a historian of social systems, sifted through old data streams, the holographic interfaces flickering with forgotten economic theories. Her world, once vibrant with the promise of endless growth, now hummed with a low, persistent hum of scarcity and discontent. It wasn't a sudden collapse, but a slow, insidious unraveling, like a thread pulled from a tapestry, unnoticed until the whole fabric began to fray.

She remembered her grandmother, a staunch believer in the "invisible hand" of the market, who had always spoken of Neoliberal Myths as the bedrock of prosperity. "Competition breeds excellence, child," she'd say, "and a rising tide lifts all boats." For years, Elara had accepted it, seen the gleaming towers of corporate headquarters as monuments to progress. But the data told a different story.

The first truth she tripped over was the relentless climb of Income Inequality. The CLD showed a direct, strong positive link from "Belief in Neoliberal Myths" to "Income Inequality" via "Deregulation." Grandma's generation had cheered as regulations were stripped away, believing it would unleash innovation. Instead, Elara saw how it had concentrated wealth, creating an ever-widening chasm. The stories from the archives were heartbreaking: families losing homes, children denied education because Public Services had withered, privatized and priced out of reach for most. The CLD's negative link from "Neoliberal Myths" to "Quality of Public Services" was stark, a red line of decline.

This erosion of public services, Elara realized, had a devastating impact on Human Capital. The once-strong positive link from "Public Services" to "Human Capital" had weakened, replaced by a sense of lost potential. How many brilliant minds had been stifled, how many cures undiscovered, because access to quality education and healthcare became a luxury?

As the gap between the haves and have-nots grew, so did the whispers of Social Unrest. The CLD showed "Income Inequality" negatively impacting "Social Cohesion," and then "Social Cohesion" negatively impacting "Social Unrest." It was a balancing loop that had swung wildly out of control. The news feeds of her youth, once filled with debates, now showed riots, protests, and an ever-deepening Political Polarization. The very fabric of shared community, once woven by common experiences in public spaces and institutions, had unraveled. People no longer trusted each other, let alone their leaders.

The most chilling revelation was the reinforcing loop of Democratic Erosion. Elara traced the path: "Political Polarization" led to a negative impact on "Trust in Political Systems," which in turn led to "Democratic Erosion." And then, in a cruel twist, "Democratic Erosion" had a positive link back to "Neoliberal Myths." The weaker the democratic checks and balances, the easier it became for those who benefited from the myths to entrench them further. Corporate power, unchecked by regulation or strong labor, swelled, creating a feedback loop of its own. The CLD's "Corporate Power" to "Democratic Erosion" link was thick, a dark blue artery pumping influence into the political heart.

She saw how the promise of Economic Growth, once held up as the ultimate good, had become a phantom. While the initial positive link from "Neoliberal Myths" to "Economic Growth" seemed to hold, the subsequent negative links from "Environmental Degradation" and "Financial Instability" (fueled by rampant Consumer Debt and deregulation) showed the true cost. The planet, pushed to its limits, was fighting back with extreme weather events, and the economy, built on a house of cards, suffered recurrent, devastating crashes.

Elara closed her eyes, the holographic diagrams fading. The truth wasn't a single, blinding flash, but a slow, painful accumulation of interconnected consequences. The myths, once believed to be liberating, had instead forged invisible chains, binding society to a trajectory of increasing inequality, eroding trust, and democratic decay. The future wasn't just evolving; it was a testament to the powerful, often unforeseen, implications of the relationships we choose to believe in and build our world upon. Her work now was not just to understand the past, but to awaken a new generation to these truths, before the echoes of prosperity faded entirely.

The Causal Loop Diagram:


The Interactive Model:
https://forum.wtobf.org/wtobf-models/nmi.htm

The discussion analysis is here:
https://forum.wtobf.org/wtobf-audio/nmi.mp3

The prompt:
the implications of believing neoliberal myths
#12
Scenarios / The Relentless Weight of Fear ...
Last post by BruceM - Aug 18, 2025, 03:09 AM
The story:
In the year 2077, the sky above was clean, the cities hummed with quiet innovation, and humanity had stretched its reach to the outer planets. Yet, below the gleaming arcologies and bustling spaceports, a deep, resonant hum persisted – the low thrum of thousands of nuclear warheads, slumbering in silos and submarines, a Nuclear Arsenal Size still tragically vast. The world had not gotten rid of them. It couldn't.


Our story isn't about a single cataclysm, but the slow, agonizing struggle against a monster woven into the very fabric of our global psyche: The Relentless Weight of Fear. This fear manifested as a Perceived External Threat, a shadow cast by every shifting alliance, every whispered rumor of advanced weaponry.

Amelia, a historian of the early 21st century, had chronicled humanity's earnest Non-Proliferation Efforts. She documented the treaties signed, the hands shaken, the hopes whispered across negotiation tables. Yet, she also saw how fragile it all was. A tremor of mistrust, a new drone technology developed by one nation, and suddenly the International Trust she yearned for would fray. This erosion of trust, coupled with deeply ingrained National Sovereignty Concerns, would swiftly amplify a Desire for Deterrence in other nations. "They build, so must we," became the silent, dangerous mantra.

The monster thrived on this feedback. The very act of building more weapons to deter (Desire for Deterrence → Nuclear Arsenal Size) instantly amplified the Perceived External Threat for rivals. It was a vicious, Reinforcing Loop (R1: Arms Race Escalation), where each nation's quest for security paradoxically made everyone less safe. Amelia felt its suffocating grip, watching as precious resources — funds that could heal ravaged ecosystems or build floating cities — were devoured by the Economic Cost of Arms Race. This enormous financial drain would sometimes spark internal dissent, a Balancing Loop (B1: Deterrence Cost Constraint) where the sheer burden of maintenance would Limits Spending on the Desire for Deterrence. Yet, the fear was almost always louder than the balance sheet.

Then there was the technological beast, Nuclear Technology Advancement. Scientists, driven by the Desire for Deterrence and the endless pursuit of Modernize Arsenals, would invent smarter, faster, more precise delivery systems. Each breakthrough, while hailed as a deterrent, subtly increased the Risk of Accidental Use. A faster missile meant less warning time; complex AI systems brought new vulnerabilities. The monster evolved, becoming both more sophisticated and more fragile. This created another insidious cycle, a Reinforcing Loop (R2: Technology Feedback), where advancements fed arsenal growth, which in turn demanded more advancement.

Amelia often thought of the "Monster" not as the bombs themselves, but as the intricate web of fear, suspicion, and self-preservation that sustained them. It was a beast that fed on human nature, on the deepest anxieties of nations. There were moments of fleeting victory; international crises averted, a new dialogue opened, reducing the Risk of Accidental Use and strengthening Non-Proliferation Efforts (a Balancing Loop (B2: Accidental Use Pressure for Control)). These were the moments where the monster seemed to shrink, gasping for air. But the underlying Sovereignty Concerns, the lingering Perceived External Threat, always allowed it to regenerate, resilient and relentless.

Amelia knew, as many systems thinkers before her had, that this monster wasn't truly external. It resided within the collective human system itself. The battle wasn't just diplomatic; it was a battle for hearts and minds, for a fundamental shift away from the Relentless Weight of Fear towards a boundless embrace of trust. The story was ongoing, the ending unwritten, but the fight, fueled by an unwavering hope, continued, one delicate thread of trust woven at a time.

Here is the Causal Loop Diagram:


The Interactive Model:
https://forum.wtobf.org/wtobf-models/trwof.htm

The discussion analysis is here:
https://forum.wtobf.org/wtobf-audio/trwof.mp3

The prompt:
Use the uploaded HTML file, CLD v15a.html, as a template and create a causal loop diagram for the relationships that provide an understanding as to why the world is not capable of getting rid of nuclear weapons. Label the model as Nuclear Inevitability.
#13
Scenarios / Personal Gain and Political Do...
Last post by BruceM - Aug 08, 2025, 02:53 AM
The story:
In the quiet of my study, the glow of the 'Manipulation' diagram painted shifting patterns on the wall. Each node, each arrow, a whisper of a future yet unwritten, a consequence of choices still being made. My fingers, gnarled with years of tracing invisible lines in Kumu and prodding simulations in Insight Maker, instinctively reached for a warm mug of herbal tea, grounding me in the present even as my mind drifted to the epochs ahead.

I saw 'Personal Gain' and 'Political Dominance' as twin stars, locked in a reinforcing embrace. In the early days, it was a subtle tilt, a quiet advantage. But as time wore on – decades, as the diagram suggested – this loop would grow tighter, more absolute. I envisioned a future where the accumulation of immense wealth by a few would translate into an almost unbreakable grip on political power. Not through overt tyranny, perhaps, but through an insidious shaping of narratives, laws, and public consciousness. Imagine entire economies designed to funnel resources upwards, shielded by legislation crafted in the quiet halls of influence. The 'Secures' link, once a gentle hand, would become a formidable lock.

Then, the chilling interplay of 'Artificial Scarcity' and 'Engineering Suffering' came into sharper focus. This wasn't merely about hoarding gold, but about controlling the very breath of existence. As 'Personal Gain' incentivized scarcity, and 'Political Dominance' enabled it, I saw futures where access to clean water, fertile land, even digital information, could be artificially limited. Not because resources truly ran out, but because their perceived absence amplified their value to those who controlled them. The suffering that ensued – the 'Induces' link – was not an unfortunate side effect, but a strategic tool. A population in distress is a population more easily managed, less inclined to question, more desperate for solutions offered by those who orchestrated their plight. My heart ached considering the 'Justifies' link: how neatly human suffering could be packaged and presented as a justification for the very hierarchies that perpetuated it. "Order must be maintained," the unseen voices would murmur, "for the good of all, even if some must bear the burden."

The loop of 'Preserving Hierarchy' tightening its grip, 'Facilitating' more personal gain and 'Reinforcing' political dominance. This was the most heartbreaking. It spoke of a future where the system, once set in motion, would feed itself, growing ever more resistant to change. The pathways to upward mobility, the avenues for collective empowerment, would narrow. The inherent human desire for connection and equitable sharing, something I've come to understand deeply through my own life's work on relationships, would be systematically undermined by structures designed to divide and conquer. The very notion of a shared humanity could become a relic of a bygone era.

But then, the diagram offered a glimmer, a counter-narrative, in the distant glow of 'Post-Scarcity Utopia.' This node, connected by potent negative links, offered a profound challenge to the cycles of manipulation. The diagram showed that 'Artificial Scarcity,' 'Engineering Suffering,' and 'Preserving Hierarchy' all 'Undermine,' 'Contradict,' and 'Prevent' this utopian vision over centuries. This wasn't a quick fix, but a deep, systemic redirection. It spoke of a time when technological advancement, coupled with a fundamental shift in human consciousness, could render material scarcity obsolete. When information, energy, and even complex manufacturing capabilities were abundant and freely available.

And here was the true heartfelt revelation: the power of 'Post-Scarcity Utopia' to 'Diminish Need' for personal gain and 'Erode the Basis' for political dominance, over generations. It wasn't just about technological abundance; it was about a profound change in human values. When basic needs are met without struggle, when community well-being is paramount, the feverish pursuit of individual acquisition loses its allure. The drive for power over others, once fueled by the control of scarce resources, would simply evaporate. It would be a recognition that true security lies not in dominating others, but in ensuring the thriving of all.

My whole-food, plant-based lifestyle, a personal commitment to health and sustainability, echoed this larger truth. It was a small, conscious step away from a system of engineered scarcity in food, a microcosm of the grander shift. Just as I found abundance and vitality in simpler, more natural ways, so too could humanity rediscover its inherent richness beyond material accumulation.

The future, as this diagram revealed, is not predetermined. It is a dynamic interplay, a constant dance between reinforcing loops that consolidate power and balancing loops that nudge us towards liberation. The 'tripping over the truth' is realizing that the choice, however arduous, is ours. To consciously dismantle the mechanisms of manipulation, to cultivate the conditions for true abundance, and to foster relationships based on shared flourishing, rather than competitive gain. It is the longest journey, measured in generations and centuries, but it is the only one that truly leads home.

Here is the Causal Loop Diagram:


The Interactive Model:
https://forum.wtobf.org/wtobf-models/pgpd.htm

The discussion analysis is here:
https://forum.wtobf.org/wtobf-audio/pgpd.mp3

The prompt:
Use the uploaded HTML file as a template and create a causal loop diagram for personal gain and political dominance - artificial scarcity, engineering suffering, preserving hierarchy, post scarcity utopia. Be sure to differentiate between variables and stocks, and vary the edges' width based on the relationship's relative strength. Label the model as Manipulation
#14
Scenarios / Patient Compliance & Health Ou...
Last post by BruceM - Aug 05, 2025, 03:42 PM
The story:
The sterile scent of the clinic always made Elias's chest tighten. For years, his life had been a series of numbers—blood pressure readings too high, blood sugar levels stubbornly elevated, weight creeping steadily upwards. Each doctor's visit was a fresh reminder of his failing health, a litany of prescriptions he often forgot, or simply chose to ignore, overwhelmed by the sheer effort of it all. He was a man with a chronic condition, but more acutely, he was a man adrift, his Patient Motivation at an all-time low, buried under a mountain of Perceived Barriers – the bitter taste of medication, the confusing dietary restrictions, the sheer exhaustion of trying to understand it all. His Patient Knowledge was fragmented, and his Health Literacy felt like a foreign language. Consequently, his Health Outcomes were a grim reflection of his non-compliance.

Then came the day Dr. Aris, a new face in the practice, looked at him not with judgment, but with a quiet, unwavering empathy. "Elias," she said, her voice soft yet firm, "we need to talk about your future. Not just your next appointment, but the years ahead. The life you want to live." Her Healthcare Provider Communication was different; she spoke less about rules and more about possibilities, less about disease and more about living. She connected him with a community health worker, Maria, a beacon of Social Support who visited his home, not to scold, but to listen.

Maria helped Elias demystify the complex instructions, patiently explaining why each pill mattered, how a small walk could change his day. She broke down the overwhelming regimen into manageable steps, slowly chipping away at his Perceived Barriers. With each small victory – a week of consistent medication, a meal planned and prepared – Elias felt a flicker of hope. He started to see the connection: his efforts, however small, were yielding tangible results. His Perceived Benefit began to rise, a gentle warmth spreading through him as his energy levels subtly improved, and the numbers on his home monitor started to shift in the right direction.

This nascent sense of improvement, fueled by Maria's unwavering presence and Dr. Aris's clear, trusting guidance, began to nourish Elias's withered Patient Motivation. He wasn't just taking pills; he was reclaiming his life. His Trust in Provider grew, transforming from a reluctant compliance to an active partnership. He started asking questions, genuinely wanting to understand, and his Patient Knowledge deepened. This newfound understanding and motivation translated into consistent Patient Adherence.

The change wasn't sudden, like a switch flipping, but gradual, like a flower slowly unfurling its petals. Each act of adherence, each positive health outcome, became a seed for the next. The improved Health Outcomes (lower blood pressure, steady blood sugar) became powerful evidence, further reinforcing his Perceived Benefit. This, in turn, strengthened his Patient Motivation, creating a virtuous, reinforcing loop. The initial burden of Disease Severity began to recede, not just in numbers, but in how Elias felt – lighter, more energetic, more alive.

In the unfolding future, Elias became an active participant in his health, not a passive recipient of care. He joined a walking group, shared his experiences with others struggling with similar conditions, becoming a source of Social Support himself. He understood that health was a continuous journey, a delicate balance of choices and actions. The diagram of his life, once a tangled mess of negative feedback, had transformed into a vibrant, self-sustaining system of positive reinforcement. His life, once wilting, was now in full, glorious bloom, a testament to the profound and evolving implications of patient compliance, nurtured by knowledge, trust, and the unwavering human spirit.

Here is the Causal Loop Diagram:


The Interactive Model:
Patient Compliance & Health Outcomes Model

The discussion analysis is here:
Discussion Analysis Audio

The prompt:
Patient Compliance and Health Outcomes: Understanding factors influencing adherence to medical advice and their impact on recovery.

#15
Scenarios / Humanity's Continuous Journey
Last post by BruceM - Aug 02, 2025, 04:46 PM
The story:
The air in the Great Hall of Echoes was thick with a quiet despair. Generations had spoken of "Utopia," a shimmering city on the horizon of human potential, but it remained a distant, fading mirage. The threads of their societal tapestry felt frayed: "Resource Sustainability" was dwindling, "Social Equity" was a whisper, and "Trust & Cooperation" felt like a forgotten language. A pervasive "Inequality" cast long shadows, diminishing the collective "Societal Wellbeing."

Elara, a young historian with eyes that held both the weight of the past and the spark of the future, stood before the Council. "We have forgotten," she began, her voice soft but resonant, "that the journey to Utopia is not a straight path, but a dance of interconnected forces. We must understand the loops that bind us, the currents that carry us, and the anchors that hold us back."

She unrolled a vast, intricate diagram – the Causal Loop Diagram, passed down through forgotten archives. It was a map, not of land, but of influence. "See here," she pointed, her finger tracing the "Education & Wisdom Growth" loop. "The more 'Education Access' we provide, the greater our 'Collective Wisdom' becomes. And a wise society, in turn, 'Prioritizes' education. This is a reinforcing loop, a spiral upwards, if we nurture it."

The Council, initially skeptical, listened as Elara spoke of the "Innovation Engine" loop, where "Technological Advancement" and "Innovation Rate" fueled each other, promising solutions to ancient problems. She spoke of the delicate "Sustainable Practices" loop, where "Environmental Stewardship" and "Resource Sustainability" could either flourish together or wither. Her voice trembled slightly as she highlighted the "Equitable Wellbeing" loop, emphasizing how "Social Equity" was not merely a moral imperative but a powerful enhancer of "Societal Wellbeing."

But the journey was fraught with peril. Elara showed them the "Resource Limits" loop, a stark reminder that "Resource Depletion" would inevitably reduce "Resource Sustainability," creating a balancing force that could halt progress if ignored. The "Equity Correction" loop showed how deep "Inequality" would diminish "Societal Wellbeing," eventually forcing a painful re-evaluation. These were not enemies to be slain, but imbalances to be understood and gently, persistently, corrected.

The true quest, Elara explained, was not to conquer a single monster, but to reweave the tapestry itself. It was to amplify the reinforcing loops, to strengthen the positive connections until their momentum became unstoppable. It meant pouring resources into "Education Access," fostering "Civic Engagement" to build "Community Cohesion", and ensuring "Ethical Governance" to build "Trust & Cooperation." It meant embracing "Global Cooperation" to address shared challenges like "Resource Sustainability" and "Conflict Resolution."

Years turned into decades. The journey was arduous. There were setbacks, moments when "Social Unrest" flared or "Environmental Degradation" seemed insurmountable. But each time, Elara's words, and the wisdom gleaned from the diagram, echoed in the hearts of the people. They learned to see the interconnectedness, to understand that a small investment in "Public Discourse" could "Enrich" "Collective Wisdom", which in turn would "Enable" "Informed Decision-Making", leading to better "Governance Quality."

Children grew up learning not just facts, but the dynamics of their world, understanding that their actions, however small, rippled through the system. They saw how "Human Potential" was "Unlocked" by "Societal Wellbeing" and how, in turn, realized potential "Contributed" to "Collective Wisdom."

The city of Utopia never materialized as a fixed point. Instead, it began to unfold within their very lives. The air grew cleaner, the waters clearer, not because of a single grand solution, but because "Technological Advancement" enabled "Sustainable Practices," which "Reinforced" "Environmental Stewardship", leading to "Environmental Restoration" and a powerful "Ecological Recovery" loop. "Economic Opportunity" became more widespread, not just creating wealth, but "Improving" "Quality of Life" and "Freeing up" "Human Potential".

The journey was endless, a continuous striving. But now, the despair was gone, replaced by a quiet, unwavering hope. The Great Hall of Echoes no longer resonated with lamentations, but with the vibrant hum of a society consciously weaving its own future, thread by interconnected thread, guided by the understanding that Utopia was not a destination, but the ever-"Approaching" state of their collective "Societal Wellbeing."

Here is the Causal Loop Diagram:


The interactive modelHumanity's Continuous Journey Model

The discussion analysis is here:  Discussion Analysis Audio

The prompt:
society to migrate from where it is to utopia
#16
Scenarios / Post Labor Economics
Last post by BruceM - Jul 31, 2025, 06:32 PM
The story:
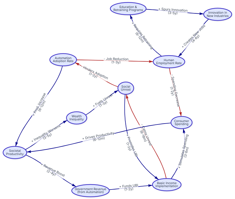
The year is 2077. The air is clean, the cities are quiet, and the whir of autonomous systems is the dominant hum. Humanity has largely stepped back from the grind of traditional labor, thanks to the relentless march of automation. This future, however, wasn't a sudden leap, but a gradual evolution, driven by the intricate dance of the very forces depicted in our causal loop diagram.

It began subtly in the early 2030s. The Automation Adoption Rate (automationAdoption) surged, propelled by ever-advancing AI and robotics. This immediately translated into a dramatic Increase in Societal Productivity (societalProductivity) (eA1:+). Factories became fully lights-out operations, logistics networks optimized themselves, and AI-driven services handled customer interactions with seamless efficiency.

But this efficiency came at a cost. The Human Employment Rate (humanEmployment) began to steadily decline (eA2:-). Millions found themselves without traditional jobs, leading to a stark Decrease in Consumer Spending (consumerSpending) (eA3:-). This triggered the first major crisis: the "Automation Productivity-Demand Gap" (R2). Society was producing more than ever, yet people couldn't afford to buy it. This disequilibrium, if left unchecked, threatened to halt the very productivity automation enabled (eA15:+ to eA1:-), creating a self-limiting cycle.

Simultaneously, the benefits of soaring productivity accrued disproportionately, leading to a severe rise in Wealth Inequality (wealthInequality) (eA4:+). As the chasm widened between the automated elite and the displaced masses, Social Unrest (socialUnrest) began to simmer and then boil over (eA6:+). Cities saw protests, strikes, and calls for radical change, forcing governments to acknowledge the fundamental shift. This unrest, in turn, subtly hindered automation adoption (eA14:-), as public sentiment and regulatory pressures mounted against unchecked technological advancement.

This social pressure proved to be a powerful catalyst. Governments, buoyed by rapidly increasing Government Revenue from Automation (govRevenue) (eA5:+), finally bowed to the demand for a Universal Basic Income (UBI) Implementation (ubiImplementation) (eA13:+). The initial rollout, though challenging, had a profound effect. The UBI directly stimulated consumer spending (consumerSpending) (eA7:+), re-injecting demand into the automated economy. This, in turn, helped to drive societal productivity (societalProductivity) (eA15:+), closing the R2 gap. The "UBI Stabilization Loop" (B1) had begun to take hold, as UBI calmed social unrest (socialUnrest) (eA8:-), creating a critical balancing force in the new economic landscape.

Parallel to this, the stark reality of job displacement spurred massive investments in Education and Retraining Programs (educationRetraining) (eA10:+). Governments and corporations partnered to reskill the workforce for new, human-centric roles. These programs, over several years, began to foster Innovation in New Industries (newIndustryInnovation) (eA11:+). Fields like AI ethics, personalized mental health, artisanal and bespoke creation, experiential tourism, and advanced sustainable living blossomed. These burgeoning sectors, while not employing as many as the old industrial age, began to create new jobs (humanEmployment) (eA12:+), further mitigating the impact of automation. This was the "Workforce Adaptation & New Jobs" (B2) loop, a slower but ultimately vital balancing mechanism.

By 2077, the initial turbulence had subsided. While full human employment in the traditional sense was a relic of the past, society had found a new equilibrium. Automation provided abundant goods and services, UBI ensured basic needs were met, and human creativity, now unleashed from mundane labor, was directed towards new industries, artistic pursuits, and social innovation. The CLD, once a stark warning, had become a roadmap for navigating the complexities of a future shaped by the very systems we built. It showed that the future wasn't about stopping progress, but about understanding its systemic impacts and adapting to create a more equitable and thriving world.

Here is the Causal Loop Diagram:


The Interactive Model:  https://forum.wtobf.org/wtobf-models/post-labor-economics.htm

The discussion analysis is here:  https://forum.wtobf.org/wtobf-audio/post-labor-economics.mp3
#17
Scenarios / The Quiet Hum of Hope
Last post by BruceM - Jul 29, 2025, 04:09 PM
The story:
The air used to hum with a restless anxiety, a low, persistent thrum beneath the surface of everyday life. Elara felt it most acutely in the hushed conversations at the market, in the way people averted their eyes from the news screens, in the quiet desperation that clung to the edges of their smiles. The 'Societal Path' was a well-worn groove, deepening with every passing year, leading irrevocably towards what felt like a pre-ordained collapse.




Her grandmother, a woman whose eyes held the wisdom of a hundred seasons, used to call it the 'Great Unknowing.' "We see the symptoms, child," she'd say, her voice raspy with age, "but we refuse to see the connections. We are blind to the loops that bind us."

Elara, then a young activist, had understood the urgency of 'Public Awareness.' She'd marched, shouted, and pleaded, trying to yank people from their comfortable apathy. But the truth, she soon learned, wasn't a brick to be thrown; it was a seed to be planted. The initial surge of awareness often led to 'Questioning Institutional Trust' – a necessary, painful step, but one that could also paralyze. She saw friends burn out, disillusioned by the sheer inertia of the system.

Then came the 'Shift in Values,' not with a bang, but a whisper, then a chorus. It started with small, personal choices – a preference for mended clothes over new, shared gardens replacing manicured lawns, conversations shifting from acquisition to contribution. Elara remembered the first time she truly felt it, not just understood it: a neighbor, a former corporate executive, showing her how to compost, his hands calloused and his face alight with a quiet joy she'd never seen before. It was a 'Re-evaluation' that spread from heart to heart, an invisible current connecting them.

This shift, she realized, wasn't just about individual virtue; it was the fertile ground for 'Social Innovation.' Small, local initiatives bloomed – community energy cooperatives, tool-sharing libraries, skill-exchange networks. These weren't just solutions; they were living proof of a different way, 'Modeling' new possibilities. And as these innovations grew, they 'Strengthened Community Resilience,' creating pockets of vibrant, interconnected life that could weather the storms of the old path.

The true 'tripping over the truth' came for Elara when she saw how these seemingly disparate threads began to weave together. The growing 'Citizen Engagement' (fueled by both awareness and new values) created an undeniable 'Demand for Policy Innovation.' Governments, initially resistant, found themselves with a mandate from an engaged populace. New policies, once dismissed as radical, became feasible, then inevitable. These policies, in turn, provided the 'Framework' for a 'Regenerative Economy' – not just green industries, but entire systems designed to mimic nature's cycles, eliminating waste, fostering equity.

She saw the 'Natural Capital Depletion' begin to slow, then, miraculously, reverse in some areas, as 'Eco-Tech Development' (spurred by both policy and values-driven 'Demand') offered cleaner alternatives and 'Regulation' protected vital ecosystems. The 'Wealth Disparity,' once a gaping wound, began to heal as the regenerative economy fostered 'Equity,' and policies worked towards 'Redistribution.'

The 'Third Attractor' wasn't a place you arrived at, Elara understood. It was the dynamic state of being, a continuous dance between all these forces. It was the sustained 'Driving Force' of citizen engagement, the 'Navigation' provided by 'Adaptive Governance' that learned and course-corrected, the 'Capacity' of eco-technologies, and the 'Experimentation' of social innovations.

The restless anxiety in the air had faded, replaced by a different kind of hum – one of purposeful activity, of shared responsibility, of a future being woven, thread by careful thread, by millions of hands guided by a collective heart. Elara, now an elder herself, would watch the children play in the rewilded parks, their laughter echoing with a freedom she hadn't known in her youth. The truth, she realized, wasn't a destination, but the ever-unfolding journey of connection, a beautiful, complex dance of cause and effect, leading them home.

Here is the Causal Loop Diagram:


The Interactive Model: The Quiet Hum of Hope Model

The discussion analysis is here: Discussion Analysis Audio