News:

Sign up to join the discussion

Main Menu

Follow us

@wtobf@mastodon.social
wtobf.bsky.social

Recent posts

#2
Привет всем любителям крипты! Заметили, как активно эти квадратики становятся нормой? От меню в кафе до покупок в сети... Удобно же, правда? Но вот, соединить эту фишку с нашей любимой криптой? Получится абсолютный кайф для расчетов! Новичку о криптооплате по QR

Представьте: больше никаких муторных адресов кошельков, в которых просто сделать опечатку. Хватит долгого ожидания, типичных для традиционных переводах между кошельками. Легким движением навел камеру – бип – оплачено! Оплата криптой? Просто покажи QR-код!


 Сканируй-Плати: Механика QR-платежей Криптой

Технически процесс основывается на принципе, что магазин формирует уникальный QR-код. Эта картинка включает в себя ключевую данные: адрес для перевода, конкретную стоимость в криптовалюте (или сумму вы указываете сами), возможно и комментарий. Магия начинается, когда вы запускаешь любимый криптоприложение и наводишь камеру на квадратик. QR-оплата криптой: удобно для клиента, выгодно для бизнеса

Твое софт мгновенно считывает инфу, автоматически подставляет нужный кошелек и стоимость (если она указана). Тебе надо просто проверить, что адрес совпадает, нажать OK транзакцию секретной подписью – готово! Фактически, как платить обычным QR в магазине. Никакой лишних телодвижений!

 Зачем ЭТО Мне)? Крутые Бенефиты|Почему QR-Оплата Криптой – Гораздо Лучше?

Давай разберем, чем такой способ нереально удобно и старыми способами:

Быстрота как у фиата: Чик-чик и поехали. Нет нудного копирования страшных адресов. Шанс опечатки почти к нулю. Очень оценишь в оживленном месте! Развивай бизнес с криптой и QR-технологиями


Безопасность на высоте: Вы контролируешь все непосредственно в окне своего приложения до подтверждением. Исключены фишинга, которые случайно вставить из поддельного сайта. Напрямую с источника канал!

Гибкость применения: Функционирует практически везде, где есть криптовалюту и есть возможность показать QR-код: Онлайн-магазины. Это уже по-настоящему массовым способом!

А Где Уже Получается Использовать Эту Фишку?|Реальные Примеры Использования

Кажется, это экзотика? А вот и нет! Множество мест внедряют оплату по QR:

Онлайн: Магазины, продающие цифровые товары за крипту. В корзине просто появляется "Pay with Crypto" и генерируется код.

В Реальной Жизни: Прогрессивные рестораны с табличкой "Bitcoin accepted here" и адресом кошелька на видном месте. Продавцу показываешь телефон "Оплачу BTC", сканируешь – и все! Наведи и плати: крипта стала проще

P2P (Person to Person): Быстро расплатиться с фрилансером без посредников. Попросил – сгенерировал QR в своем кошельке – сканируешь – платишь! Быстрее долгих объяснений.

Таким образом коллеги, платежи альткоинами по QR-коду – это рабочий инструмент, а невероятно прогрессивная фишка, улучшение безопасности и шаг к повседневному применению децентрализованных денег. Механика очень интуитивна, что прямо бабушка освоит (ну, ладно, почти)! Платим биткоином по QR: всё, что нужно знать


Крипто-братья уже пробовали с таким способом? Поделитесь пожалуйста историями ниже!

Где использовали? Как скорость?

Какой сервис использовали для сканирования? Технология будущего: оплата криптовалютой по QR-коду


Видели ли интересные места, принимающие крипту по QR? Давайте создадим список полезных мест!

Интересно ваших отзывы!
 
Лучший официальный обменник криптовалют в России и СНГ
 

 
 
Лучший официальный обменник криптовалют рубли в России и СНГ
 
 
Как защитить себя при оплате криптой по QR
 
 
 
Простая крипта: сканируй и плати Как начать принимать крипту через QR-коды Крипта для ленивых: просто отсканируй Щёлк — и крипта ушла Когда камера стала кошельком  398656c 
 
antar5634534231232
#3
 
Ого, ты уже пробовал платить криптой по QR-коду?
С криптой жизнь становится удобнее, согласен? Забудь про долгие переводы или возню с кошельками — QR-код решает всё! И знаешь, это не так сложно, как кажется! Почему бизнес переходит на оплату по QR-коду
Серьёзно, первый раз оплатил такси криптой через QR, и это было легко и быстро. Просто взял телефон, навёл камеру на QR-код, и всё, оплата прошла! Это реально затягивает, держу пари, тебе зайдёт.  Почему стоит платить криптой через QR-код

Как это работает?
Чтобы оплатить что-то криптой по QR-коду, тебе нужен мобильное приложение с поддержкой QR. Выбери кошелёк типа Binance — главное, чтобы QR-коды умел считывать. В магазине или онлайн тебе показывают QR-код, ты его открываешь в приложении, жмёшь «Оплатить», и готово!  Платежи криптой? Используйте QR и забудьте о кошельках!
Самое крутое — это скорость. Плюс, это безопасно: QR-код шифрует данные, так что твои эфиры в надёжных руках. Попробовал оплатить подписку — и ни одной проблемы, всё как надо! 
Где это работает?
Крипта по QR-коду уже внедряется в магазины, кафе и даже онлайн-сервисы. Например, в некоторых ресторанах в больших городах уже принимают ETH через QR-коды. Ищи логотипы криптовалют или спроси на кассе — всё просто, если уточнить.  Попробуй платить криптой по QR — понравится

Онлайн это ещё проще: многие сервисы добавляют оплату криптой через QR. Заходишь на сайт, выбираешь «Оплатить криптовалютой», сканируешь QR-код, и вуаля! Попробовал оплатить игру через QR — и это было легко и просто. 
Почему это круто?
Оплата криптой по QR-коду — это не только удобно, но и шаг в будущее. Ты не зависишь от банков, комиссий за переводы и прочей головной боли. А ещё это держит всё в секрете, что всегда плюс. 
Честно, платить криптой через QR — это прям кайф! Когда ты сканируешь код и видишь, как крипта улетают за покупку, чувствуешь себя человеком будущего. Попробуй сам, и поймёшь, о чём я!  Будь на шаг впереди: плати криптой через QR
Пора платить криптой?
Честно, оплата криптой по QR-коду — это будущее, и оно уже здесь! Сделай одну оплату через QR, и, спорим, ты втянешься? Просто скачай кошелёк, найди место, где принимают крипту, и вперёд! 
Есть опыт оплаты криптой через QR? расскажите, как всё прошло! Криптощелчок по QR-коду
 
 
 
Лучший официальный обменник криптовалют в России и СНГ
 
 

 
Лучший официальный обменник криптовалют в России и СНГ
 
Простой способ приёма криптовалют — QR-коды
 
 
 
Будущее уже здесь: оплата криптой по QR Новичку о криптооплате по QR Smart Crypto Scan — Умная крипта по QR Почему бизнес переходит на оплату по QR-коду Что нужно знать об оплате криптой по QR-коду  12aca39 
 
antar5634534231232
#4
General Discussion / fast indexing pandas
Last post by Merlecor - Dec 10, 2025, 07:44 AM
 
Additionally, speedy connection indexing expert services empower material creators and Site proprietors by ensuring that their newest offerings are instantly indexed and surfaced in search results. This will have a profound impact on visibility, visitors, and engagement, in the long run driving growth and achievements in an progressively aggressive digital landscape. fast indexing of links definition
 
speedyindex google sheets speed index how to fix fast indexing windows download nothing to link indexing speed up indexing windows 10  012aca3 
@index_systum77=
#5
 
Привет, знаешь, как легко платить криптой через QR?
С криптой жизнь становится проще, согласен? Представь: ты в кафе, заказал вкусный латте, а вместо карты или налички просто показываешь телефон и — бац! — оплата ушла за секунду. И знаешь, это не так сложно, как кажется! Крипта для ленивых: просто отсканируй
Серьёзно, первый раз оплатил кофе криптой через QR, и это было как в фильме про будущее. Больше не нужно париться с адресами кошельков. Это реально затягивает, держу пари, тебе зайдёт.  Зачем нужны адреса, когда есть QR?
Как платить криптой по QR?
Чтобы оплатить что-то криптой по QR-коду, тебе нужен цифровой кошелёк с поддержкой QR. Скачай, например, Trust Wallet, или любое приложение, где есть сканер QR-кодов. В магазине или онлайн тебе показывают QR-код, ты его проверяешь, жмёшь «Оплатить», и готово!  Навёл — оплатил
Самое крутое — это удобство. И главное — безопасно: QR-коды не дают хакерам шанса. Попробовал оплатить ужин — и ни одной проблемы, всё летает! 
Где это работает?
Платить криптой через QR можно уже в самых разных точках. Например, в некоторых кафе в больших городах уже принимают USDT через QR-коды. Ищи логотипы криптовалют или спроси на кассе — всё просто, если уточнить.  Всё о безопасности QR-платежей в криптовалюте
Онлайн это ещё проще: многие платформы добавляют оплату криптой через QR. На сайте жмёшь «Оплатить криптой», сканируешь QR, и транзакция завершена! Я недавно так оплатил подписку — и это реально удобно. 
Почему это круто?
Оплата криптой по QR-коду — это не только удобно, но и шаг в будущее. Забудь про банковские комиссии — крипта и QR решают всё! А ещё это держит всё в секрете, что всегда плюс. 
И знаешь, что ещё? Это просто весело! Когда ты сканируешь код и видишь, как эфир улетают за покупку, чувствуешь себя будто в sci-fi фильме. Просто попробуй — это реально круто!  Как работает оплата криптой по QR-коду
Ну что, в деле?
Серьёзно, QR и крипта — это удобство в твоём кармане! Попробуй один раз, и, держу пари, ты не захочешь возвращаться к старым способам. Бери телефон, проверь, как это работает — и делись впечатлениями! 
Есть опыт оплаты криптой через QR? Похвастайтесь, как всё прошло!
 
Всё меняется: крипта и QR на службе у кошелька Попробуй платить криптой по QR — понравится Как работает оплата криптой по QR-коду Плати глазом (камеры): крипта и QR Навёл — оплатил  ff6dca1 
 
quaran_wnews.45547647658com
#6
 
Эй, слышал про оплату криптой по QR-коду?
С криптой жизнь становится круче, согласен? Представь: ты в кафе, заказал сочный бургер, а вместо карты или налички просто тыкаешь в QR и — бац! — оплата ушла за секунду. И знаешь, это не так сложно, как кажется! Криптощелчок по QR-коду
Я сам недавно заценил эту тему, и, честно, впечатления огонь! Больше не нужно ждать подтверждений. Теперь я прям фанат этого способа, и тебе советую попробовать.  Будь на шаг впереди: плати криптой через QR
Что за магия с QR-кодом?
Секрет прост: нужен кошелёк с QR-функцией. Скачай, например, Coinbase Wallet, или любое приложение, где есть сканер QR-кодов. В магазине или онлайн тебе показывают QR-код, ты его открываешь в приложении, жмёшь «Оплатить», и готово!  Один код — и деньги ушли в блокчейн
Знаешь, что бесит? Долгие переводы с кучей комиссий. А тут — никакой возни! И главное — безопасно: QR-коды не дают хакерам шанса. Я как-то оплатил доставку пиццы через QR, и всё прошло без сучка и задоринки! 
Куда с криптой и QR-кодом?
Платить криптой через QR можно уже почти везде. Например, в некоторых кафе в больших городах уже принимают BTC через QR-коды. Ищи логотипы криптовалют или спроси на кассе — многие в теме.  Крипта на кончике камеры
В интернете вообще сказка: онлайн-сервисы уже поддерживают QR-оплату криптой. На сайте жмёшь «Оплатить криптой», сканируешь QR, и всё в порядке! Попробовал оплатить игру через QR — и это было легко и просто. 
Почему это круто?
Платить криптой через QR — это как жить в 21 веке. Ты не зависишь от банков, комиссий за переводы и прочей бюрократии. А ещё это держит всё в секрете, что всегда плюс. 
Честно, платить криптой через QR — это прям кайф! Сканируешь QR, подтверждаешь, и бац — ты уже в тренде! Рискни, и тебе точно зайдёт!  Блокчейн и QR: идеальный дуэт для оплаты
Пора платить криптой?
Честно, оплата криптой по QR-коду — это новый уровень, и оно уже здесь! Сделай одну оплату через QR, и, спорим, ты втянешься? Бери телефон, попробуй оплатить — и делись впечатлениями! 
Есть опыт оплаты криптой через QR? Похвастайтесь, как всё прошло!
 
Наведи и плати: крипта стала проще Как защитить себя при оплате криптой по QR Плати с выгодой: крипта по QR без комиссий Всё о безопасности QR-платежей в криптовалюте Оплата криптой по QR: это уже работает  6dca102 
 
quaran_wnews.45547647658com
#7
Привет всем любителям крипты! Сталкивались, как повсеместно эти квадратики становятся нормой? От оплаты парковки до получения скидок... Вау, технология! А что если, скрестить эту фишку с нашей любимой криптой? Получится абсолютный кайф для платежей! А ты знал, что можно платить криптой по QR-коду?

Честно: больше никаких долгих адресов кошельков, из-за которых просто сделать опечатку. Хватит нервотрепки, как при обычных транзакциях. Просто направил телефон – щелк – оплачено! Кто платит криптой по QR — тот не стоит в очереди

 Как ЭТО Вообщем-то Работает?

Если коротко оплата строится на принципе, что сервис формирует специальный QR-код. Этот код включает в себя необходимую данные: кошелек получателя, конкретную стоимость в эфире (или без нее), а иногда и назначение платежа. Фокус начинается, когда вы запускаешь надежный криптоприложение и сканируешь квадратик. Оплата криптой? Просто покажи QR-код!

Твое кошелек мгновенно видит данные, автоматически заполняет адрес получателя и сумму (если она указана). Тебе остается просто убедиться, что адрес совпадает, нажать OK оплату своей биометрией – оплачено! По ощущениям, как платить банковским QR через СБП. Минимум мороки!

 Зачем ЭТО Мне)? Неоспоримые Преимущества|Почему QR-Оплата Криптой – Гораздо Лучше?

Давай разберем, в чем фишка чертовски удобно по сравнению с традиционными способами:

Быстрота не хуже фиата: Сканируй – Подтверждай – Готово. Минус рискованного перепечатывания страшных строк. Риск ошибки почти исчезает. Очень почувствуешь в очереди! Забудь про карты — плати криптой по QR-коду!

Защищенность усиливается: Ты видишь все непосредственно на экране своего приложения перед отправкой. Никаких вирусов, которые случайно скопировать из сомнительного письма. Прямая визуальная канал!

Гибкость применения: Функционирует практически везде, где принимают криптоплатежи и можно показать QR-код: Онлайн-магазины. Становится по-настоящему повседневным способом!

А Где Конкретно Можно Использовать Эту Фишку?|Реальные Кейсы Использования

Думаешь, это экзотика? А вот и нет! Все больше продавцов подхватывают этот метод:

В Интернете: Маркетплейсы, продающие физические услуги за BTC/ETH/USDT. При оформлении часто есть кнопка "Pay with Crypto" и показывается код.

Офлайн: Крипто-дружелюбные бары с табличкой "Bitcoin accepted here" и кодом кассы. На кассе показываешь телефон "Плачу криптой", тебе показывают код – и все! Плати, как профессионал — по QR

P2P (Person to Person): Быстро дать в долг другу минуя бирж. Попросил – сгенерировал QR в своем кошельке – сканируешь – отправил! Проще долгих объяснений.

Таким образом коллеги, оплата биткоином через QR – это не фантастика, а реальная экономия времени, улучшение безопасности и шаг к простому применению децентрализованных денег. Технология очень интуитивна, что прямо сосед освоит (ну, ладно, может быть)! Что нужно знать об оплате криптой по QR-коду

Крипто-братья пользовались с таким способом? Расскажите очень интересно своим опытом ниже!

Где платили? Как скорость?

Какой сервис рекомендуете для сканирования?

Видели ли интересные места, принимающие BTC по коду? Давайте соберем базу клевых мест!

Жду ваших истории!
 
Оплата будущего, которой можно пользоваться уже сейчас Как QR-код облегчает оплату криптой QR-код и крипта — новое слово в покупках Один код — и деньги ушли в блокчейн Щёлк — и крипта ушла  56c7f36 
 
quaran_wnews.45547647658com
#8
Scenarios / Deeply Held Beliefs (The Grain...
Last post by BruceM - Aug 30, 2025, 05:03 PM
The story
For sixty years, Elian had understood the world through his hands. He knew the unyielding strength of old-growth oak, the mournful scent of cedar, the stubborn resilience of a well-made dovetail joint. His belief, worn smooth as a river stone, was simple: the old ways were best because they were forged in truth. Anything new was flimsy, a shortcut, an insult to the grain of the world he knew so intimately. This belief was the foundation of his house, the roof over his identity.

His world was a small, tight-knit town where his friends—men his age, with hands as worn as his own—gathered for coffee each morning. They were his echo chamber, his Social Reinforcement. They'd shake their heads at the flimsy new houses sprouting at the edge of town, and their shared certainty was a comfort, a warm blanket against a changing world. When news reports flickered across the diner's TV screen showing floods and fires in distant places, Elian's Confirmation Bias would find the flaw. "They don't build like we used to," he'd say, and the others would nod, the conversation a familiar, reinforcing ritual.

The challenging information arrived not as a news report, but in the form of his granddaughter, Maya. She came to stay for the summer, her laptop full of designs and her head full of ideas that felt like sandpaper against the smooth finish of his life. She spoke of sustainable materials, of climate adaptation, of architecture that breathed with the planet instead of dominating it. To Elian, it sounded like nonsense.

Her presence was a constant, low-grade Exposure to Challenging Information. When she showed him a blueprint for a community center made of cross-laminated timber and recycled steel, he saw only weakness. "This won't last ten years," he scoffed.

"It's stronger than concrete, Gramps. And it sequesters carbon."

The words were alien. The belief she held was a direct challenge to his life's work, to the very core of his being. He felt a hot flash of anger, a defensiveness that surprised him with its intensity. It wasn't just his opinion she was questioning; it was him. His belief had become so fused with his sense of self that her argument felt like a personal attack, the powerful Identity Defense loop kicking into high gear.

The real storm arrived in late August. For two days, rain lashed the town with a fury no one had ever seen. The river, a placid ribbon for decades, swelled into a brown monster. When the waters receded, the town was scarred. One of the new, cheap houses had been ripped from its foundation, and Elian felt a grim, hollow satisfaction.

But then came the news that created the unbearable hum of Cognitive Dissonance. The old library, a brick fortress built by his own grandfather, had also been devastated. The foundation, which he had always considered the bedrock of certainty, had been undermined by the sheer volume of water. The methods he had revered, the beliefs he had held as gospel, had failed.

That evening, Maya unrolled her blueprint on his kitchen table. Her face was soft with sympathy, not triumph. She pointed to her design. "See, Gramps? We have to plan for the water now. We can build foundations that work with the flood, not just fight it."

He stared at the elegant lines of her drawing, a design that was both alien and beautiful. His mind raced, trying to find a flaw, a reason to dismiss it and restore the comfortable order of his world. But all he could see was the image of the library's broken spine. The dissonance was a physical ache in his chest. His identity told him to reject her, to retreat into the familiar anger. But the evidence of the flood was undeniable. The two thoughts could not coexist: The old ways are infallible. The old ways just failed.

For the first time in his life, the reinforcing walls of his belief began to crack. He looked at his granddaughter, seeing not a challenger, but a young woman trying to build a future in a world that was changing faster than he could comprehend.

His rebirth did not come in a flash of light. It came as a quiet question, uttered into the still air of his workshop a week later. Maya was there, helping him salvage what he could from the library's wreckage.

"How," Elian began, his voice raspy, "how does that laminated timber hold the weight?"

It was the beginning. It was the activation of the balancing loop, the faint glimmer of Openness to Change. The question hung in the air, more important than any answer. It was an admission that there was something he didn't know, a concession that his grain of the world might not be the only one.

The summer ended, but Maya's blueprint remained on his workbench. He started sketching in a worn notebook, his old, confident lines mingling with new, curious shapes. He was still a carpenter who believed in strength and permanence. But his definition of both had expanded. He was learning to read a new grain, to see the patterns of a future that required not just the stubbornness of oak, but the flexibility of bamboo. His hands, which had only known the old ways, were slowly, tentatively, learning to build again.

Here is the Causal Loop Diagram:


The Interactive Model:  https://forum.wtobf.org/wtobf-models/DHB.htm

The discussion analysis is here:  https://forum.wtobf.org/wtobf-audio/dhb.mp3

Model Prompt
What relationships, positive and negative, influence deeply held beliefs, and what are the implications, positive and negative?

Story Prompt
Develop an emotional, heartfelt story in Canvas, aligned with what you consider the most appropriate of the seven basic story plots, about the evolving future implications of these relationships. Provide what you think is the most suitable title for the story and explain why.

- - - - - - - - - - - - - - - - - -
Action Prompt
So if we wanted to change a deeply held belief how might be a good way to go about it?

Resulting Analysis
The Causal Loop Diagram we've built provides a clear map of why changing a deeply held belief is so difficult, and it also points us toward the most effective leverage points for encouraging that change.

A direct, frontal assault on a belief is often the _least_ effective strategy. As the model shows, presenting `Exposure to Challenging Information` immediately creates `Cognitive Dissonance`. The system is designed to resolve this discomfort in the easiest way possible, which is rarely by changing the core belief. Instead, the powerful reinforcing loops kick in:

  • R5 (Identity Protection):  The person rejects the challenging information to protect their sense of self.
  • R2 (Identity Defense): The belief is defended as a part of their identity, strengthening it in the face of attack.
  • R1 (Social Validation): They can retreat to their social group to have their original belief confirmed, relieving the dissonance.

Therefore, a more effective strategy involves a multi-pronged approach focused on weakening the reinforcing loops and strengthening the balancing loop.

1. Weaken the Reinforcing Loops (Reduce Resistance)

The goal here is to lower the defensive walls that protect the belief.
  • Target R1 (Social Validation):  Instead of being another outsider challenging the belief, try to introduce respected individuals from _within_ their trusted community (or a similar one) who hold a different perspective. Hearing a nuanced view from someone they already trust is far more powerful than hearing it from a perceived "opponent." This gently reduces the homogeneity of `Social Reinforcement`.
  • Target R2 & R5 (Identity): This is the most crucial and delicate point. You must decouple the belief from the person's identity.
    • Avoid accusatory language ("You are wrong," "How can you believe that?").
    • Instead, frame the conversation around the idea itself ("I'm curious about the reasoning behind X," "Can we explore the implications of Y?").
    • Use techniques like Socratic questioning to encourage them to examine the belief's foundations on their own terms, rather than making them feel they have to defend their very being.
  • Target R4 (Confirmation Loop): Gradually and non-threateningly, introduce new sources of information. The key is that these sources must be perceived as credible and not overtly hostile to their worldview. A single, well-reasoned article from a respected source is more effective than a barrage of contradictory headlines, as it's less likely to be dismissed outright.

2. Strengthen the Balancing Loop (Create the Conditions for Change)

Once the defenses are lowered, you can work to activate the system's own mechanism for change.
  • Target B3 (The Open Mind):  This loop is the pathway to revision. The leverage point is to manage how `Cognitive Dissonance` is created and resolved.
  • Induce Dissonance Internally:  Instead of creating dissonance by presenting external facts, help them discover an _internal_ inconsistency between two of their own beliefs or between a belief and a deeply held value. For example: "How do we reconcile the belief that 'X is always true' with our shared value of 'Y is very important'?" Dissonance that is self-discovered is much harder to dismiss.
  • Increase `Openness to Change`:  You can foster an environment that encourages openness. Model intellectual humility by admitting things you've been wrong about. Praise curiosity. Frame the exploration of ideas as a strength, not a weakness. This makes the experience of dissonance feel less like a threat and more like an opportunity for growth, making it more likely that the `Dissonance` -> `Beliefs` link is activated.
    In essence, the model tells us to stop pushing directly on the belief itself. The most effective approach is to act as a "system gardener"—patiently weakening the structures that keep the belief locked in place while creating a safe and fertile environment for the person to question, explore, and potentially change their own mind.
#9
Scenarios / Neoliberal Myth Implications
Last post by BruceM - Aug 23, 2025, 02:58 AM
The story:
The year is 2070. Elara, a historian of social systems, sifted through old data streams, the holographic interfaces flickering with forgotten economic theories. Her world, once vibrant with the promise of endless growth, now hummed with a low, persistent hum of scarcity and discontent. It wasn't a sudden collapse, but a slow, insidious unraveling, like a thread pulled from a tapestry, unnoticed until the whole fabric began to fray.

She remembered her grandmother, a staunch believer in the "invisible hand" of the market, who had always spoken of Neoliberal Myths as the bedrock of prosperity. "Competition breeds excellence, child," she'd say, "and a rising tide lifts all boats." For years, Elara had accepted it, seen the gleaming towers of corporate headquarters as monuments to progress. But the data told a different story.

The first truth she tripped over was the relentless climb of Income Inequality. The CLD showed a direct, strong positive link from "Belief in Neoliberal Myths" to "Income Inequality" via "Deregulation." Grandma's generation had cheered as regulations were stripped away, believing it would unleash innovation. Instead, Elara saw how it had concentrated wealth, creating an ever-widening chasm. The stories from the archives were heartbreaking: families losing homes, children denied education because Public Services had withered, privatized and priced out of reach for most. The CLD's negative link from "Neoliberal Myths" to "Quality of Public Services" was stark, a red line of decline.

This erosion of public services, Elara realized, had a devastating impact on Human Capital. The once-strong positive link from "Public Services" to "Human Capital" had weakened, replaced by a sense of lost potential. How many brilliant minds had been stifled, how many cures undiscovered, because access to quality education and healthcare became a luxury?

As the gap between the haves and have-nots grew, so did the whispers of Social Unrest. The CLD showed "Income Inequality" negatively impacting "Social Cohesion," and then "Social Cohesion" negatively impacting "Social Unrest." It was a balancing loop that had swung wildly out of control. The news feeds of her youth, once filled with debates, now showed riots, protests, and an ever-deepening Political Polarization. The very fabric of shared community, once woven by common experiences in public spaces and institutions, had unraveled. People no longer trusted each other, let alone their leaders.

The most chilling revelation was the reinforcing loop of Democratic Erosion. Elara traced the path: "Political Polarization" led to a negative impact on "Trust in Political Systems," which in turn led to "Democratic Erosion." And then, in a cruel twist, "Democratic Erosion" had a positive link back to "Neoliberal Myths." The weaker the democratic checks and balances, the easier it became for those who benefited from the myths to entrench them further. Corporate power, unchecked by regulation or strong labor, swelled, creating a feedback loop of its own. The CLD's "Corporate Power" to "Democratic Erosion" link was thick, a dark blue artery pumping influence into the political heart.

She saw how the promise of Economic Growth, once held up as the ultimate good, had become a phantom. While the initial positive link from "Neoliberal Myths" to "Economic Growth" seemed to hold, the subsequent negative links from "Environmental Degradation" and "Financial Instability" (fueled by rampant Consumer Debt and deregulation) showed the true cost. The planet, pushed to its limits, was fighting back with extreme weather events, and the economy, built on a house of cards, suffered recurrent, devastating crashes.

Elara closed her eyes, the holographic diagrams fading. The truth wasn't a single, blinding flash, but a slow, painful accumulation of interconnected consequences. The myths, once believed to be liberating, had instead forged invisible chains, binding society to a trajectory of increasing inequality, eroding trust, and democratic decay. The future wasn't just evolving; it was a testament to the powerful, often unforeseen, implications of the relationships we choose to believe in and build our world upon. Her work now was not just to understand the past, but to awaken a new generation to these truths, before the echoes of prosperity faded entirely.

The Causal Loop Diagram:


The Interactive Model:
https://forum.wtobf.org/wtobf-models/nmi.htm

The discussion analysis is here:
https://forum.wtobf.org/wtobf-audio/nmi.mp3

The prompt:
the implications of believing neoliberal myths
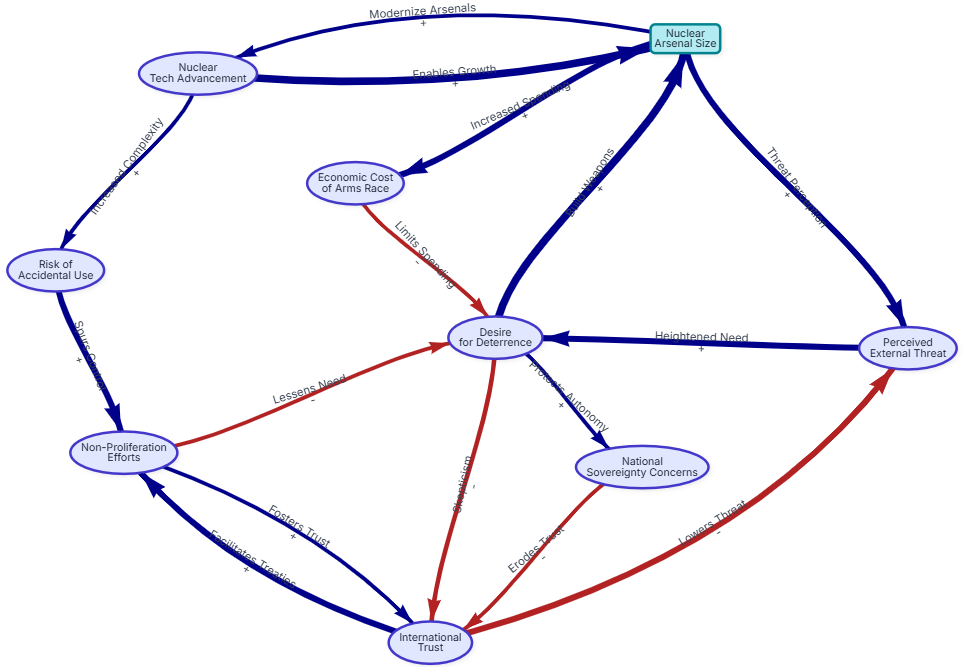
#10
Scenarios / The Relentless Weight of Fear ...
Last post by BruceM - Aug 18, 2025, 03:09 AM
The story:
In the year 2077, the sky above was clean, the cities hummed with quiet innovation, and humanity had stretched its reach to the outer planets. Yet, below the gleaming arcologies and bustling spaceports, a deep, resonant hum persisted – the low thrum of thousands of nuclear warheads, slumbering in silos and submarines, a Nuclear Arsenal Size still tragically vast. The world had not gotten rid of them. It couldn't.


Our story isn't about a single cataclysm, but the slow, agonizing struggle against a monster woven into the very fabric of our global psyche: The Relentless Weight of Fear. This fear manifested as a Perceived External Threat, a shadow cast by every shifting alliance, every whispered rumor of advanced weaponry.

Amelia, a historian of the early 21st century, had chronicled humanity's earnest Non-Proliferation Efforts. She documented the treaties signed, the hands shaken, the hopes whispered across negotiation tables. Yet, she also saw how fragile it all was. A tremor of mistrust, a new drone technology developed by one nation, and suddenly the International Trust she yearned for would fray. This erosion of trust, coupled with deeply ingrained National Sovereignty Concerns, would swiftly amplify a Desire for Deterrence in other nations. "They build, so must we," became the silent, dangerous mantra.

The monster thrived on this feedback. The very act of building more weapons to deter (Desire for Deterrence → Nuclear Arsenal Size) instantly amplified the Perceived External Threat for rivals. It was a vicious, Reinforcing Loop (R1: Arms Race Escalation), where each nation's quest for security paradoxically made everyone less safe. Amelia felt its suffocating grip, watching as precious resources — funds that could heal ravaged ecosystems or build floating cities — were devoured by the Economic Cost of Arms Race. This enormous financial drain would sometimes spark internal dissent, a Balancing Loop (B1: Deterrence Cost Constraint) where the sheer burden of maintenance would Limits Spending on the Desire for Deterrence. Yet, the fear was almost always louder than the balance sheet.

Then there was the technological beast, Nuclear Technology Advancement. Scientists, driven by the Desire for Deterrence and the endless pursuit of Modernize Arsenals, would invent smarter, faster, more precise delivery systems. Each breakthrough, while hailed as a deterrent, subtly increased the Risk of Accidental Use. A faster missile meant less warning time; complex AI systems brought new vulnerabilities. The monster evolved, becoming both more sophisticated and more fragile. This created another insidious cycle, a Reinforcing Loop (R2: Technology Feedback), where advancements fed arsenal growth, which in turn demanded more advancement.

Amelia often thought of the "Monster" not as the bombs themselves, but as the intricate web of fear, suspicion, and self-preservation that sustained them. It was a beast that fed on human nature, on the deepest anxieties of nations. There were moments of fleeting victory; international crises averted, a new dialogue opened, reducing the Risk of Accidental Use and strengthening Non-Proliferation Efforts (a Balancing Loop (B2: Accidental Use Pressure for Control)). These were the moments where the monster seemed to shrink, gasping for air. But the underlying Sovereignty Concerns, the lingering Perceived External Threat, always allowed it to regenerate, resilient and relentless.

Amelia knew, as many systems thinkers before her had, that this monster wasn't truly external. It resided within the collective human system itself. The battle wasn't just diplomatic; it was a battle for hearts and minds, for a fundamental shift away from the Relentless Weight of Fear towards a boundless embrace of trust. The story was ongoing, the ending unwritten, but the fight, fueled by an unwavering hope, continued, one delicate thread of trust woven at a time.

Here is the Causal Loop Diagram:


The Interactive Model:
https://forum.wtobf.org/wtobf-models/trwof.htm

The discussion analysis is here:
https://forum.wtobf.org/wtobf-audio/trwof.mp3

The prompt:
Use the uploaded HTML file, CLD v15a.html, as a template and create a causal loop diagram for the relationships that provide an understanding as to why the world is not capable of getting rid of nuclear weapons. Label the model as Nuclear Inevitability.