News:

Sign up to join the discussion

Main Menu

Follow us

@wtobf@mastodon.social
wtobf.bsky.social

Post Labor Economics

Started by BruceM, Jul 31, 2025, 06:32 PM

Previous topic - Next topic

BruceM

The story:
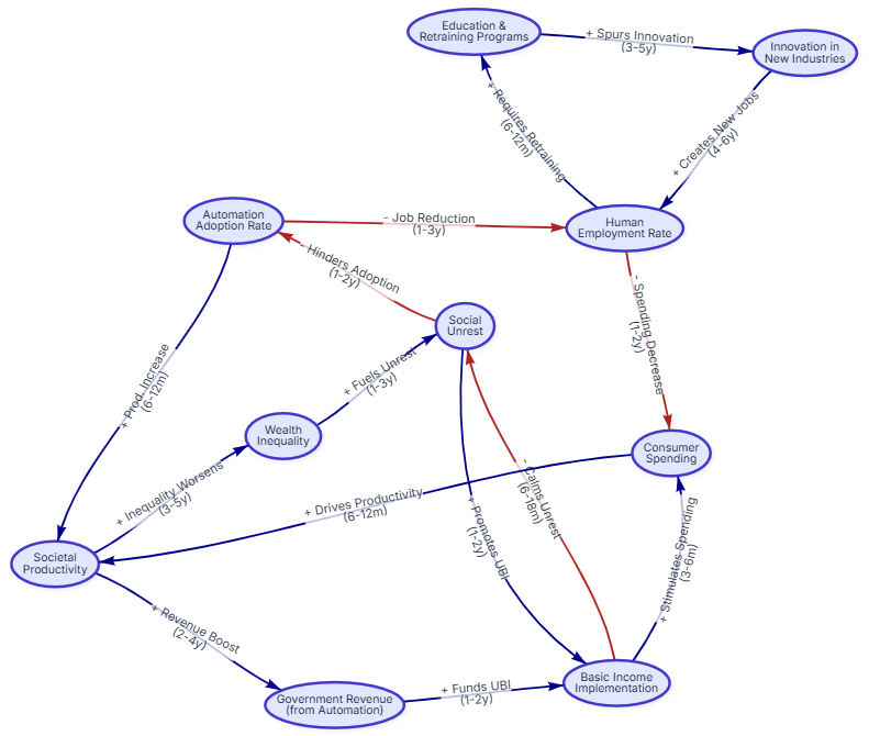
The year is 2077. The air is clean, the cities are quiet, and the whir of autonomous systems is the dominant hum. Humanity has largely stepped back from the grind of traditional labor, thanks to the relentless march of automation. This future, however, wasn't a sudden leap, but a gradual evolution, driven by the intricate dance of the very forces depicted in our causal loop diagram.

It began subtly in the early 2030s. The Automation Adoption Rate (automationAdoption) surged, propelled by ever-advancing AI and robotics. This immediately translated into a dramatic Increase in Societal Productivity (societalProductivity) (eA1:+). Factories became fully lights-out operations, logistics networks optimized themselves, and AI-driven services handled customer interactions with seamless efficiency.

But this efficiency came at a cost. The Human Employment Rate (humanEmployment) began to steadily decline (eA2:-). Millions found themselves without traditional jobs, leading to a stark Decrease in Consumer Spending (consumerSpending) (eA3:-). This triggered the first major crisis: the "Automation Productivity-Demand Gap" (R2). Society was producing more than ever, yet people couldn't afford to buy it. This disequilibrium, if left unchecked, threatened to halt the very productivity automation enabled (eA15:+ to eA1:-), creating a self-limiting cycle.

Simultaneously, the benefits of soaring productivity accrued disproportionately, leading to a severe rise in Wealth Inequality (wealthInequality) (eA4:+). As the chasm widened between the automated elite and the displaced masses, Social Unrest (socialUnrest) began to simmer and then boil over (eA6:+). Cities saw protests, strikes, and calls for radical change, forcing governments to acknowledge the fundamental shift. This unrest, in turn, subtly hindered automation adoption (eA14:-), as public sentiment and regulatory pressures mounted against unchecked technological advancement.

This social pressure proved to be a powerful catalyst. Governments, buoyed by rapidly increasing Government Revenue from Automation (govRevenue) (eA5:+), finally bowed to the demand for a Universal Basic Income (UBI) Implementation (ubiImplementation) (eA13:+). The initial rollout, though challenging, had a profound effect. The UBI directly stimulated consumer spending (consumerSpending) (eA7:+), re-injecting demand into the automated economy. This, in turn, helped to drive societal productivity (societalProductivity) (eA15:+), closing the R2 gap. The "UBI Stabilization Loop" (B1) had begun to take hold, as UBI calmed social unrest (socialUnrest) (eA8:-), creating a critical balancing force in the new economic landscape.

Parallel to this, the stark reality of job displacement spurred massive investments in Education and Retraining Programs (educationRetraining) (eA10:+). Governments and corporations partnered to reskill the workforce for new, human-centric roles. These programs, over several years, began to foster Innovation in New Industries (newIndustryInnovation) (eA11:+). Fields like AI ethics, personalized mental health, artisanal and bespoke creation, experiential tourism, and advanced sustainable living blossomed. These burgeoning sectors, while not employing as many as the old industrial age, began to create new jobs (humanEmployment) (eA12:+), further mitigating the impact of automation. This was the "Workforce Adaptation & New Jobs" (B2) loop, a slower but ultimately vital balancing mechanism.

By 2077, the initial turbulence had subsided. While full human employment in the traditional sense was a relic of the past, society had found a new equilibrium. Automation provided abundant goods and services, UBI ensured basic needs were met, and human creativity, now unleashed from mundane labor, was directed towards new industries, artistic pursuits, and social innovation. The CLD, once a stark warning, had become a roadmap for navigating the complexities of a future shaped by the very systems we built. It showed that the future wasn't about stopping progress, but about understanding its systemic impacts and adapting to create a more equitable and thriving world.

Here is the Causal Loop Diagram:


The Interactive Model:  https://forum.wtobf.org/wtobf-models/post-labor-economics.htm

The discussion analysis is here:  https://forum.wtobf.org/wtobf-audio/post-labor-economics.mp3


yomic

audiobookkeeper.rucottagenet.rueyesvision.rueyesvisions.comfactoringfee.rufilmzones.rugadwall.rugaffertape.rugageboard.rugagrule.rugallduct.rugalvanometric.rugangforeman.rugangwayplatform.rugarbagechute.rugardeningleave.rugascautery.rugashbucket.rugasreturn.rugatedsweep.rugaugemodel.rugaussianfilter.rugearpitchdiameter.ru
geartreating.rugeneralizedanalysis.rugeneralprovisions.rugeophysicalprobe.rugeriatricnurse.rugetintoaflap.rugetthebounce.ruhabeascorpus.ruhabituate.ruhackedbolt.ruhackworker.ruhadronicannihilation.ruhaemagglutinin.ruhailsquall.ruhairysphere.ruhalforderfringe.ruhalfsiblings.ruhallofresidence.ruhaltstate.ruhandcoding.ruhandportedhead.ruhandradar.ruhandsfreetelephone.ru
hangonpart.ruhaphazardwinding.ruhardalloyteeth.ruhardasiron.ruhardenedconcrete.ruharmonicinteraction.ruhartlaubgoose.ruhatchholddown.ruhaveafinetime.ruhazardousatmosphere.ruheadregulator.ruheartofgold.ruheatageingresistance.ruheatinggas.ruheavydutymetalcutting.rujacketedwall.rujapanesecedar.rujibtypecrane.rujobabandonment.rujobstress.rujogformation.rujointcapsule.rujointsealingmaterial.ru
journallubricator.rujuicecatcher.rujunctionofchannels.rujusticiablehomicide.rujuxtapositiontwin.rukaposidisease.rukeepagoodoffing.rukeepsmthinhand.rukentishglory.rukerbweight.rukerrrotation.rukeymanassurance.rukeyserum.rukickplate.rukillthefattedcalf.rukilowattsecond.rukingweakfish.rukinozones.rukleinbottle.rukneejoint.ruknifesethouse.ruknockonatom.ruknowledgestate.ru
kondoferromagnet.rulabeledgraph.rulaborracket.rulabourearnings.rulabourleasing.rulaburnumtree.rulacingcourse.rulacrimalpoint.rulactogenicfactor.rulacunarycoefficient.ruladletreatediron.rulaggingload.rulaissezaller.rulambdatransition.rulaminatedmaterial.rulammasshoot.rulamphouse.rulancecorporal.rulancingdie.rulandingdoor.rulandmarksensor.rulandreform.rulanduseratio.ru
languagelaboratory.rulargeheart.rulasercalibration.rulaserlens.rulaserpulse.rulaterevent.rulatrinesergeant.rulayabout.ruleadcoating.ruleadingfirm.rulearningcurve.ruleaveword.rumachinesensible.rumagneticequator.rumagnetotelluricfield.rumailinghouse.rumajorconcern.rumammasdarling.rumanagerialstaff.rumanipulatinghand.rumanualchoke.rumedinfobooks.rump3lists.ru
nameresolution.runaphtheneseries.runarrowmouthed.runationalcensus.runaturalfunctor.runavelseed.runeatplaster.runecroticcaries.runegativefibration.runeighbouringrights.ruobjectmodule.ruobservationballoon.ruobstructivepatent.ruoceanmining.ruoctupolephonon.ruofflinesystem.ruoffsetholder.ruolibanumresinoid.ruonesticket.rupackedspheres.rupagingterminal.rupalatinebones.rupalmberry.ru
papercoating.ruparaconvexgroup.ruparasolmonoplane.ruparkingbrake.rupartfamily.rupartialmajorant.ruquadrupleworm.ruqualitybooster.ruquasimoney.ruquenchedspark.ruquodrecuperet.rurabbetledge.ruradialchaser.ruradiationestimator.rurailwaybridge.rurandomcoloration.rurapidgrowth.rurattlesnakemaster.rureachthroughregion.rureadingmagnifier.rurearchain.rurecessioncone.rurecordedassignment.ru
rectifiersubstation.ruredemptionvalue.rureducingflange.rureferenceantigen.ruregeneratedprotein.rureinvestmentplan.rusafedrilling.rusagprofile.rusalestypelease.rusamplinginterval.rusatellitehydrology.ruscarcecommodity.ruscrapermat.ruscrewingunit.ruseawaterpump.rusecondaryblock.rusecularclergy.ruseismicefficiency.ruselectivediffuser.rusemiasphalticflux.rusemifinishmachining.ruspicetrade.ruspysale.ru
stungun.rutacticaldiameter.rutailstockcenter.rutamecurve.rutapecorrection.rutappingchuck.rutaskreasoning.rutechnicalgrade.rutelangiectaticlipoma.rutelescopicdamper.rutemperateclimate.rutemperedmeasure.rutenementbuilding.rutuchkasultramaficrock.ruultraviolettesting.ru

yomic


yomic


yomic


yomic


yomic


yomic


yomic


yomic


yomic


yomic


yomic


yomic